防災・災害情報
河川事業
道路事業
紀の川の歴史
入札・契約情報
お問い合わせ・ご意見
申請手続きについて
事務所の所在地
各課について
河川事業
river
トップ
>
河川事業
>
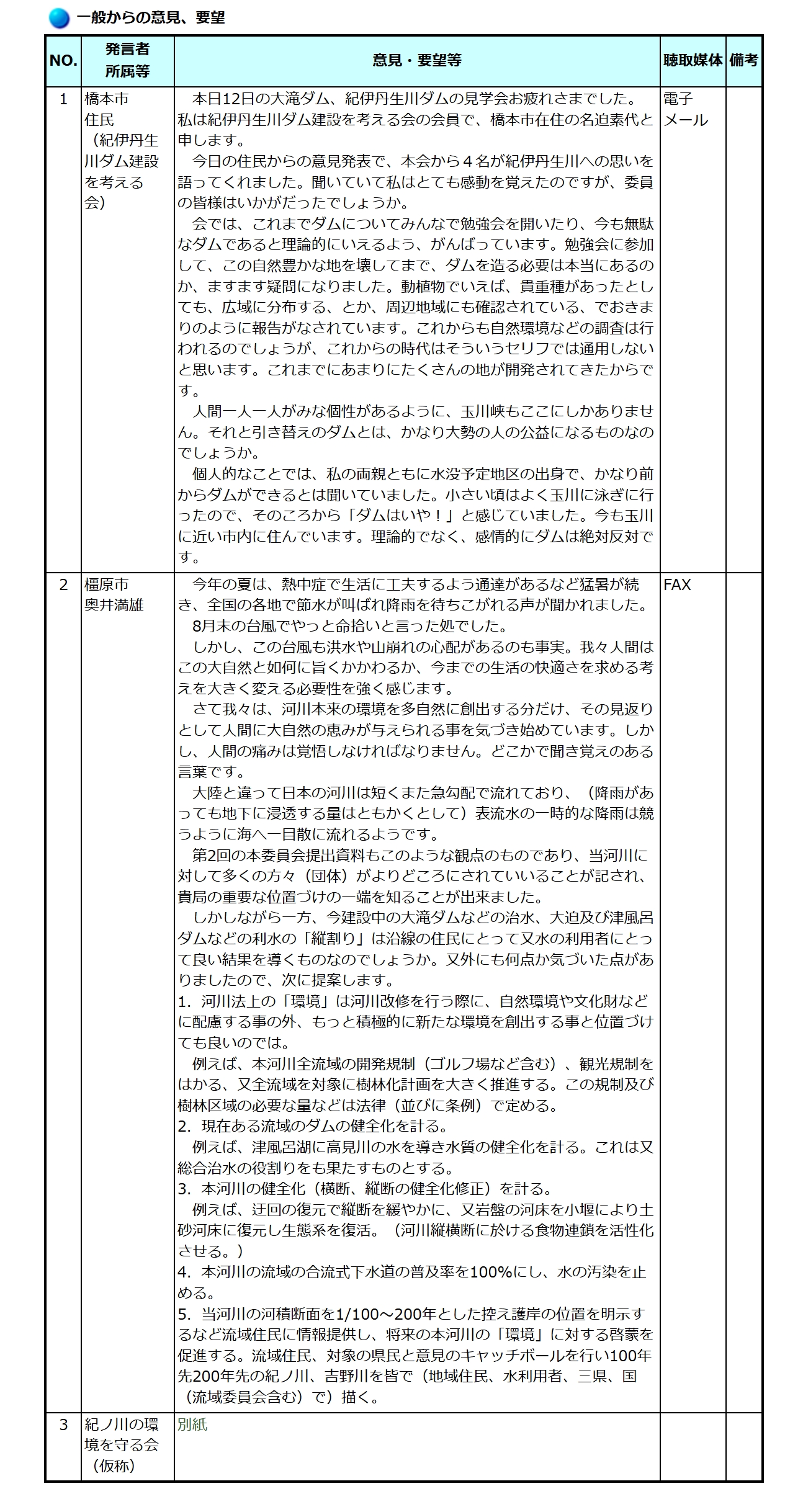
紀の川流域委員会
>
第5回紀の川流域委員会
紀の川流域委員会ニュース
別紙